ky开元重机集团股份有限公司
股票代码:002535
能源装备综合服务商
集钢铁铸锻、能源装备、高新技术装备、煤矿运营服务、融资租赁服务、军工装备制造于一体的能源装备综合服务企业
ky开元重机集团股份有限公司
关注官方公众号
公司办(Tel):0372-3263889
地址:河南省林州市产业集聚区凤宝大道与陵阳大道交叉口
ky开元重机集团股份有限公司
公司动态

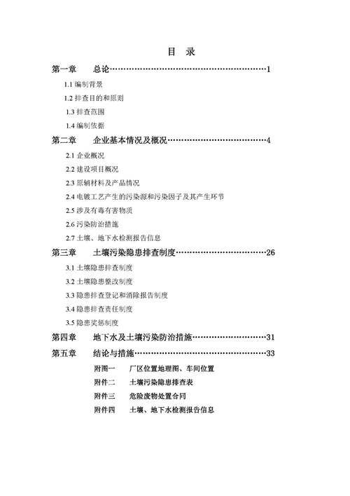
ky开元重机集团股份有限公司土壤污染隐患排查报告

2021-11-23

8434

关注我们
ky开元重机集团股份有限公司
公司办(Tel):0372-3263889
地址:河南省林州市产业集聚区凤宝大道与陵阳大道交叉口